Ameelio for Attorneys

Ameelio is a technology nonprofit pushing for a more humane and rehabilitative corrections system by improving communication channels between incarcerated individuals and their support networks. This access plays a crucial role in lowering recidivism rates.
BACKGROUND
After developing Ameelio Connect — a mobile and web app for families to stay in touch with incarcerated loved ones — we saw an opportunity to extend its impact by connecting incarcerated people to professional support networks. Through generative research with legal, health, and education service providers, I helped identify defense attorneys as a high-leverage group to support reentry and drive adoption within correctional institutions. I created a research plan to better understand attorney workflows and pain points, then used those insights to design an MVP. I led the project from start to finish, collaborating with the Head of Engineering and Principal Product Designer to bring the experience to life.
RESEARCH PLAN
Objective 1: Understand the end-to-end journey of initiating and terminating an attorney-client relationship.
Objective 2: Discover the different tools/methods for communication and particpants' mental models for each
Timeline: 5 weeks
Participants: 4 legal providers, 4 currently/formerly incarcerated individuals, 2 Department of Correction staff
Methodology: one-on-one generative interviews & usability testing
RESEARCH ARTIFACTS
After interviewing, I presented a comprehensive document of Findings, Product Directions/Principles, and Next Steps to the CTO and Head of Engineering — visualizing user journeys, product directions, and the forces of progress.
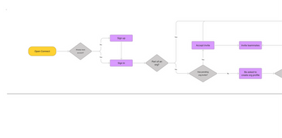
Attorney-Client Relationship: From First Contact to Termination
Forces Driving Attorney Adoption


Product Direction Hierarchy: Attorney Use Cases
DEFENSE ATTORNEYS HAVE TRUST ISSUES
Attorneys are often skeptical about the confidentiality of their calls with incarcerated clients, especially given past breaches by other providers.
Because correctional facilities have inconsistent onboarding protocols for attorneys — particularly in how they exchange information through paperwork, emails, and phone calls — attorneys experience a learning curve when coordinating visitation at a new facility. This can lead to friction between the attorneys and facility staff, where attorneys feel like facility operations slow down their work, and facility staff feel disrespected.
These inefficiencies consume valuable time for overburdened attorneys and stoke a pre-established distrust in correctional facilities and contracted third-party services, ultimately hindering incarcerated individuals' access to critical legal counsel.
MVP DESIGN DIRECTIONS
-
Streamline the attorney-facility onboarding process to minimize friction and reduce touchpoints between attorneys and DOC staff, ensuring incarcerated individuals can connect with their attorneys more quickly.
-
Build attorney confidence in the confidentiality and security of our platform, positioning Ameelio as a trusted and advocate-worthy solution in the correctional space.
1. STREAMLINE THE ATTORNEY-FACILITY ONBOARDING PROCESS
By digitizing the onboarding process, we streamlined the back-and-forth calls and paperwork that correctional facilities and attorney offices previously had to exchange. In addition, we adapted the designs of a confidential ID upload flow from our mobile app, modernizing the identity verification process in the correctional space.
.png)
visualized + transparent onboarding steps
.png)
ID upload

onboarding user flow
2. BUILD ATTORNEY CONFIDENCE
I wrote and tested language at multiple touch points — onboarding, video call waiting room, and messaging — to ease attorneys' worries about the confidentiality of our product.

Informational text in the event scheduling flow

Informational text in the video call waiting roo

Informational text in the event scheduling flow
IMPACT
Provider Communications quickly became a cornerstone of Ameelio’s services, now facilitating over 2,000 secure attorney-client calls per month across correctional facilities in Maine, Iowa, and Colorado. The platform is used by dozens of attorneys from organizations like the National Association of Criminal Defense Lawyers and North County Bar Association. This adoption has been pivotal in securing state contracts and advancing Ameelio's goal of shifting the financial burden from incarcerated individuals and their families to the institutions that are better positioned to absorb the cost.






